首页
|
项目介绍
|
申报表
|
项目团队
|
项目内容
|
项目成果
|
项目特色
|
项目拓展
|
项目资源
|
校企合作
课程
工作坊
高级研修班
发表文章
科研课题
讲座
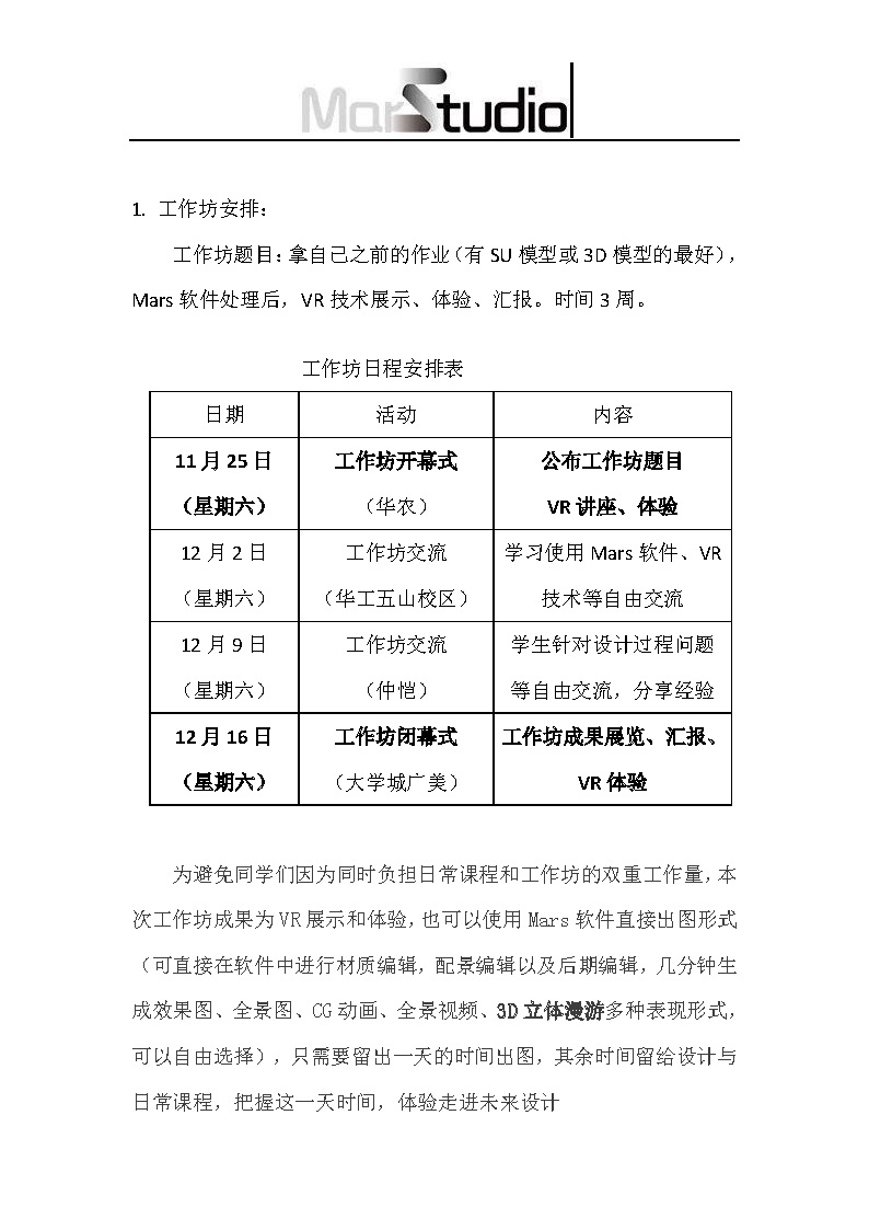
光辉城市MARS+Stutio工作坊
工作坊交流现场
工作坊交流现场